👥 Human Resources Module in Business Central🚀(English version)
👥 Módulo de Recursos Humanos en Business Central🚀
Business Central incluye un módulo de Human Resources (HR) que a veces pasa desapercibido o subestimado. Algunos lo consideran «básico» comparado con soluciones especializadas, en esta publicación intentaré mencionar las principales funcionalidades que nos ofrece.

El módulo HR de BC está diseñado para empresas que necesitan:
- Gestión Básica de Empleados: Register Employees and Modify Information
- Ficha completa de empleado con datos personales, contacto, fotografía.
- Direcciones alternativas.
- Familiares y contactos de emergencia.
- Información confidencial.
- Artículos asignados (laptop, móvil, vehículo)
- Cualificaciones y certificaciones.
- Sindicatos y contratos laborales.
- Control de Ausencias: Manage Employee Absence
- Registro de ausencias con causa (vacaciones, baja médica, permiso).
- Análisis de ausencias por empleado.
- Matrices de visualización.
- Integración Financiera: Record and reimburse employees’ expenses
- Employee Ledger Entries: Movimientos contables por empleado.
- Gestión de anticipos, préstamos, gastos de viaje.
- Aplicación de pagos.
- Multi-divisa con gestión de diferencias cambiarias.
- Grupos contables (Posting Groups) para contabilización automática.
- Multiple Posting Groups para diferentes y múltiples operaciones y su impacto contable. Use alternative posting groups for employees
- Sincronización con Otros Módulos
- Recursos (Project Management): Empleado = Recurso.
- Vendedores (Sales): Empleado = Salesperson.
- Reporting y Análisis
- Reportes estándar (listas, etiquetas, ausencias, contratos)
- Páginas de análisis con matrices interactivas
- Exportación a Excel para análisis avanzado
En la página de configuración tenemos:

- FastTab Numbering
- Employee Nos.: Serie numérica para empleados.
- Base Unit of Measure: Unidad base para ausencias/tiempo.
- Automatically Create Resource: Crea Resource automáticamente al crear Employee.
- Allow Multiple Posting Groups: Activa la funcionalidad de Alternative Groups.
- Check Multiple Posting Groups: Implementación de la funcionalidad de Alternative Groups.
- Home
- Human Res. Units of Measure: Define unidades de medida para ausencias.
- Causes of Absence: Catálogo de causas de ausencia (vacaciones, baja médica, permiso personal, etc.).
- Causes of Inactivity: Causas de inactividad del empleado.
- Grounds for Termination: Motivos de terminación/despido.
- Employee
- Unions: Gestión de sindicatos.
- Relatives: Gestión de familiares.
- Qualifications: Gestión de cualificaciones/certificaciones.
- Employee Statistics Groups: Grupos estadísticos para análisis.
- Documents
- Employment Contracts: Gestión de contratos laborales.
- Misc. Articles: Artículos diversos asignados (laptop, móvil, etc.).
- Confidential: Información confidencial del empleado.
La página de empleados nos ofrece:

- Home
- Send Email: Abre un correo electrónico para ser rellenado y enviado al empleado.
- Apply Template: Aplica una plantilla de empleado para configuración rápida.
- Absence Registration: Registra ausencias del empleado.
- Pay Employee: Accede a la gestión de pagos del empleado.
- Ledger Entries: Muestra movimientos contables del empleado.
- Employee
- Dimensions-Multiple: Asigna o modifica dimensiones contables para múltiples empleados.
- Comments: Añade o consulta comentarios sobre el empleado.
- Contact: Gestiona información de contacto del empleado.
La información de la ficha del empleado es la siguiente:

- General
- No.: Código único identificador del empleado.
- First Name: Nombre del empleado.
- Middle Name: Segundo nombre o inicial del empleado.
- Last Name: Apellido del empleado.
- Job Title: Puesto o cargo del empleado en la empresa.
- Initials: Iniciales del empleado (generadas automáticamente).
- Balance ($): Saldo pendiente del empleado (negativo = deuda con empleado, positivo = empleado debe).
- Search Name: Nombre alternativo para búsquedas rápidas.
- Gender: Género del empleado.
- Company Phone No.: Teléfono corporativo del empleado.
- Company Email: Email corporativo del empleado.
- Board Member: Indica si el empleado es miembro del consejo directivo.
- Manager Role: Indica si el empleado tiene rol de gerente.
- Nationality: Nacionalidad del empleado.
- Last Date Modified: Fecha de última modificación del registro.
- Privacy Blocked: Bloquea el uso del empleado por motivos de privacidad.
- Address & Contact
- Address: Dirección principal del empleado.
- Address 2: Segunda línea de dirección.
- City: Ciudad de residencia.
- State: Estado o provincia.
- ZIP Code: Código postal.
- Country/Region Code: Código de país o región.
- Show on Map: Enlace para visualizar la dirección en mapa.
- Private Phone No.: Teléfono personal del empleado.
- Pager: Número de localizador o beeper.
- Extension: Extensión telefónica interna.
- Direct Phone No.: Teléfono directo del empleado.
- Private Email: Email personal del empleado.
- Alt. Address Code: Código de dirección alternativa activa.
- Alt. Address Start Date: Fecha inicio validez dirección alternativa.
- Alt. Address End Date: Fecha fin validez dirección alternativa.
- Administration
- Employment Date: Fecha de alta del empleado en la empresa.
- Status: Estado del empleado (Active, Inactive, Terminated).
- Inactive Date: Fecha en que el empleado pasó a estado inactivo.
- Cause of Inactivity Code: Motivo de inactividad del empleado.
- Termination Date: Fecha de terminación del contrato.
- Grounds for Term. Code: Motivo de terminación del contrato.
- Emplymt. Contract Code: Código del tipo de contrato laboral.
- Statistics Group Code: Grupo estadístico para análisis y reportes.
- Resource No.: Número de recurso vinculado (sincronización con módulo Resources).
- Salespers./Purch. Code: Código de vendedor/comprador vinculado.
- Engagement Type: Tipo de contratación (Full time, Part Time, Temporary).
- Collective Bargaining Agreement Info: Activa información de convenio colectivo.
- Personal
- Birth Date: Fecha de nacimiento del empleado.
- Social Security No.: Número de seguridad social del empleado.
- Union Code: Código del sindicato al que pertenece.
- Union Membership No.: Número de afiliación sindical.
- Payments
- Employee Posting Group: Grupo contable para registro de movimientos del empleado.
- Currency Code: Divisa principal para transacciones del empleado.
- Application Method: Método de aplicación de pagos (Manual o Apply to Oldest).
- Bank Branch No.: Número de sucursal bancaria del empleado.
- Bank Account No.: Número de cuenta bancaria del empleado.
- IBAN: Código IBAN para transferencias internacionales.
- SWIFT Code: Código SWIFT del banco para pagos internacionales.
- Payroll
- Payroll: Importe de nómina en divisa original.
- Payroll Currency Code: Divisa en la que se expresa la nómina.
- Payroll ($): Importe de nómina convertido a divisa local.
- Working Type: Tipo de periodicidad laboral (Week, Month, Year – campo informativo).
- Working Hours: Horas de trabajo semanales.
La página Absence Registration permite registrar y consultar todas las ausencias del personal con control de fechas, motivos predefinidos.
- Absence: Accede a la ficha detallada de la ausencia seleccionada.
- Comments: Muestra/añade comentarios asociados a la ausencia específica.
- Overview by Categories: Matriz de análisis de ausencias agrupadas por categorías/motivos.
- Overview by Periods: Matriz de análisis de ausencias agrupadas por periodos temporales.

La página Employee Ledger Entries permite registrar y gestionar todos los movimientos contables de empleados (gastos, anticipos, pagos) y consultar el historial financiero de cada empleado.
- Home
- Apply Entries: Aplica movimientos entre sí para marcarlos como pagados o compensados.
- Unapply Entries: Desaplica movimientos previamente aplicados para revertir compensaciones.
- Find entries: Busca todos los documentos relacionados con el número y fecha de registro seleccionados.
- Create Payment: Crea líneas de diario de pagos basadas en los movimientos seleccionados.
- Reverse Transaction: Revierte una transacción errónea del libro de empleados.
- Entry
- Applied Entries: Muestra los movimientos que han sido aplicados al registro actual.
- Dimensions: Consulta o edita las dimensiones contables del movimiento.
- Detailed Ledger Entries: Muestra el detalle de ajustes y movimientos relacionados con el asiento.

Aquí está el listado completo de reportes del módulo:
- Employee – Labels: Imprime etiquetas postales con nombres y direcciones de empleados.
- Employee – List: Listado completo de empleados con información básica y datos de contacto.
- Employee – Misc. Article Info.: Lista artículos varios asignados a empleados (herramientas, equipos, propiedad de la empresa).
- Employee – Confidential Info.: Reporte de información confidencial registrada para empleados.
- Employee – Staff Absences: Lista todas las ausencias de empleados con fechas, causas y cantidades.
- Employee – Absences by Causes: Agrupa y analiza las ausencias de empleados por motivo de ausencia.
- Employee – Qualifications: Muestra cualificaciones, certificaciones y formación registrada para empleados.
- Employee – Addresses: Imprime direcciones de empleados con información de contacto completa.
- Employee – Relatives: Lista familiares y contactos de emergencia registrados para empleados.
- Employee – Birthdays: Reporte de cumpleaños de empleados para planificación de celebraciones.
- Employee – Phone Nos.: Lista números de teléfono e información de contacto de empleados.
- Employee – Unions: Muestra empleados agrupados por afiliación sindical.
- Employee – Contracts: Lista empleados agrupados por tipo de contrato laboral.
- Employee – Alt. Addresses: Muestra direcciones alternativas registradas para empleados.
El módulo de empleados está integrado con la API REST OData v4 de Business Central a través de estos puntos de conexión:

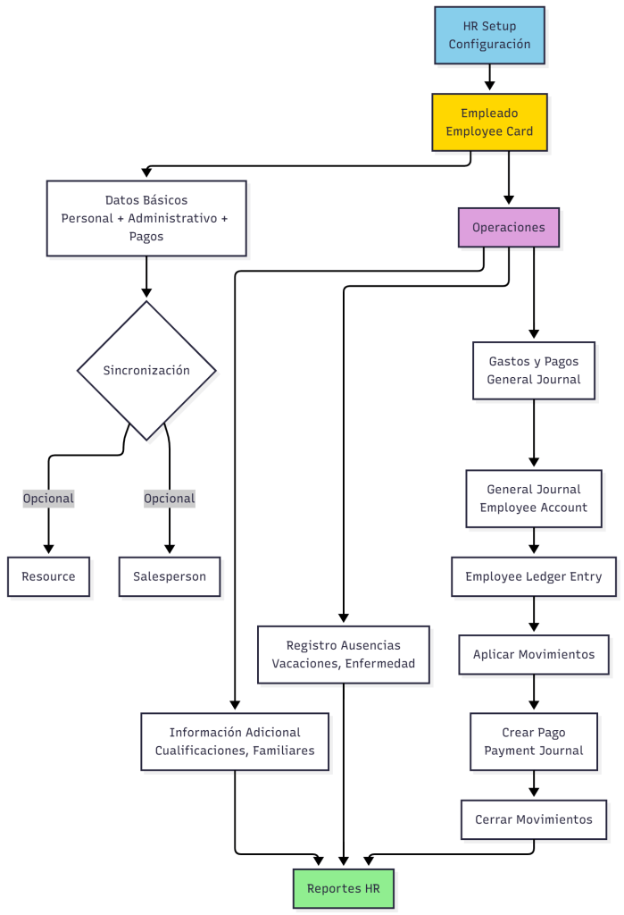
Por lo mencionado, el flujo principal de las operaciones es:

¿Qué funcionalidades no posee el módulo y que lo potenciarían? El módulo carece de procesos avanzados que los departamentos de RRHH necesitan diariamente.
- Onboarding y offboarding de empleados.
- Alertas de vencimiento de formación y certificaciones.
- Sistema de gestión avanzada de ausencias y vacaciones.
- Integración de control horario y asistencia.
- Evaluaciones de desempeño y gestión de objetivos.
- Portal de autoservicio para empleados.
- Sistema de reclutamiento y seguimiento de candidatos.
- Organigrama dinámico y planificación de sucesión.
- Otros…
El módulo HR de Business Central es más potente de lo que parece, pero tiene gaps comparado con soluciones especializadas. Es la realidad actual del módulo, pero hay mucho más para explorar en cada uno de los gaps mencionados. Saber qué existe y qué no, nos proporciona una hoja de ruta clara para posibles mejoras.
Espero que esta información te ayude.
👥 Human Resources Module in Business Central🚀
Business Central includes a Human Resources (HR) module that is sometimes overlooked or underestimated. Some consider it «basic» compared to specialized solutions; in this post, I will try to mention the main functionalities it offers.

BC’s HR module is designed for companies that need:
- Basic Employee Management: Register Employees and Modify Information
- Complete employee card with personal data, contact information, and photograph.
- Alternative addresses.
- Relatives and emergency contacts.
- Confidential information.
- Assigned articles (laptop, mobile phone, vehicle).
- Qualifications and certifications.
- Unions and employment contracts.
- Manage Employee Absence: Manage Employee Absence
- Absence registration with cause (vacation, sick leave, personal leave).
- Absence analysis by employee.
- Matrix visualization.
- Financial Integration: Record and reimburse employees’ expenses
- Employee Ledger Entries: Accounting entries per employee.
- Management of advances, loans, travel expenses.
- Payment application.
- Multi-currency with exchange rate variance handling.
- Posting Groups for automatic posting.
- Multiple Posting Groups for different operations and their accounting impact. Use alternative posting groups for employees
- Synchronization with Other Modules
- Resources (Project Management): Employee = Resource.
- Salespersons (Sales): Employee = Salesperson.
- Reporting and Analysis
- Standard reports (lists, labels, absences, contracts).
- Analysis pages with interactive matrices.
- Excel export for advanced analysis.
On the setup page we have:

- FastTab Numbering
- Employee Nos.: Number series for employees.
- Base Unit of Measure: Base unit for absences/time tracking.
- Automatically Create Resource: Automatically creates a Resource when creating an Employee.
- Allow Multiple Posting Groups: Enables Alternative Posting Groups functionality.
- Check Multiple Posting Groups: Implements Alternative Posting Groups functionality.
- Home
- Human Res. Units of Measure: Defines units of measure for absences.
- Causes of Absence: Catalog of absence reasons (vacation, sick leave, personal leave, etc.).
- Causes of Inactivity: Reasons for employee inactivity.
- Grounds for Termination: Reasons for contract termination.
- Employee
- Unions: Union management.
- Relatives: Employee relatives management.
- Qualifications: Qualifications and certifications management.
- Employee Statistics Groups: Statistics groups for analysis.
- Documents
- Employment Contracts: Employment contract management.
- Misc. Articles: Miscellaneous articles assigned (laptop, mobile phone, etc.).
- Confidential: Confidential employee information.
The employee page offers us:

- Home
- Send Email: Opens an email client with the employee’s email address pre-filled.
- Apply Template: Applies an employee template for quick configuration.
- Absence Registration: Records employee absences.
- Pay Employee: Accesses employee payment management.
- Ledger Entries: Displays employee ledger entries.
- Employee
- Dimensions-Multiple: Assigns or modifies dimension values for multiple employees.
- Comments: Adds or views comments about the employee.
- Contact: Manages employee contact information.
The Employee Card contains the following information:

- General
- No.: Unique identifier code for the employee.
- First Name: Employee’s first name.
- Middle Name: Employee’s middle name or initial.
- Last Name: Employee’s last name.
- Job Title: Employee’s position or job title in the company.
- Initials: Employee’s initials (automatically generated).
- Balance ($): Outstanding balance for the employee.
- Search Name: Alternative name for quick searches.
- Gender: Employee’s gender.
- Company Phone No.: Employee’s company phone number.
- Company Email: Employee’s company email address.
- Board Member: Indicates if the employee is a board member.
- Manager Role: Indicates if the employee has a manager role.
- Nationality: Employee’s nationality.
- Last Date Modified: Date when the record was last modified.
- Privacy Blocked: Blocks the use of the employee for privacy reasons.
- Address & Contact
- Address: Employee’s primary address.
- Address 2: Second line of the address.
- City: City of residence.
- State: State or province.
- ZIP Code: Postal code.
- Country/Region Code: Country or region code.
- Show on Map: Link to display the address on a map.
- Private Phone No.: Employee’s personal phone number.
- Pager: Pager or beeper number.
- Extension: Internal phone extension.
- Direct Phone No.: Employee’s direct phone number.
- Private Email: Employee’s personal email address.
- Alt. Address Code: Active alternative address code.
- Alt. Address Start Date: Start date for alternative address validity.
- Alt. Address End Date: End date for alternative address validity.
- Administration
- Employment Date: Employee’s hire date with the company.
- Status: Employee status (Active, Inactive, Terminated).
- Inactive Date: Date when the employee became inactive.
- Cause of Inactivity Code: Reason for employee inactivity.
- Termination Date: Contract termination date.
- Grounds for Term. Code: Reason for contract termination.
- Emplymt. Contract Code: Employment contract type code.
- Statistics Group Code: Statistics group for analysis and reports.
- Resource No.: Linked resource number (synchronization with Resources module).
- Salespers./Purch. Code: Linked salesperson/purchaser code.
- Engagement Type: Type of employment (Full time, Part Time, Temporary).
- Collective Bargaining Agreement Info: Enables collective bargaining agreement information.
- Personal
- Birth Date: Employee’s date of birth.
- Social Security No.: Employee’s social security number.
- Union Code: Union code the employee belongs to.
- Union Membership No.: Union membership number.
- Payments
- Employee Posting Group: Posting group for recording employee transactions.
- Currency Code: Primary currency for employee transactions.
- Application Method: Payment application method (Manual or Apply to Oldest).
- Bank Branch No.: Employee’s bank branch number.
- Bank Account No.: Employee’s bank account number.
- IBAN: IBAN code for international transfers.
- SWIFT Code: Bank SWIFT code for international payments.
- Payroll
- Payroll: Payroll amount in original currency (no calculation).
- Payroll Currency Code: Currency in which payroll is expressed.
- Payroll ($): Payroll amount converted to local currency.
- Working Type: Work period type (Week, Month, Year – informational field).
- Working Hours: Weekly working hours.
The Absence Registration page allows you to register and view all staff absences with date tracking and predefined reasons.
- Absence: Access the detailed record of the selected absence.
- Comments: Display/add comments associated with the specific absence.
- Overview by Categories: Analysis matrix of absences grouped by category/reason.
- Overview by Periods: Analysis matrix of absences grouped by time periods.

The Employee Ledger Entries page allows you to record and manage all employee accounting transactions (expenses, advances, payments) and view the financial history of each employee.
- Home
- Apply Entries: Links employee ledger entries to settle balances and close transactions.
- Unapply Entries: Removes the link between previously applied entries to reopen transactions.
- Find Entries: Locates all related documents by document number and posting date.
- Create Payment: Generates payment journal lines from selected open entries.
- Reverse Transaction: Reverses an erroneous employee ledger transaction.
- Entry
- Applied Entries: Shows the ledger entries that have been applied to the current record.
- Dimensions: Views or edits dimension values assigned to the entry for analysis purposes.
- Detailed Ledger Entries: Displays detailed entries including adjustments and related postings.

Here is the complete list of reports for the HR module:
- Employee – Labels: Prints mailing labels with employee names and addresses.
- Employee – List: Complete employee list with basic information and contact details.
- Employee – Misc. Article Info.: Lists misc. items assigned to employees (tools, equipment, company property).
- Employee – Confidential Info.: Reports confidential information registered for employees.
- Employee – Staff Absences: Lists all employee absences with dates, reasons, and duration.
- Employee – Absences by Cause: Groups and analyzes employee absences by reason.
- Employee – Qualifications: Displays qualifications, certifications, and training registered for employees.
- Employee – Addresses: Prints employee addresses with complete contact information.
- Employee – Relatives: Lists family members and emergency contacts registered for employees.
- Employee – Birthdays: Reports employee birthdays for celebration planning.
- Employee – Phone Nos.: Lists employee phone numbers and contact information. Employee – Unions: Displays employees grouped by union affiliation.
- Employee – Contracts: Lists employees grouped by employment contract type.
- Employee – Alt. Addresses: Displays alternate addresses registered for employees.
The HR module is integrated with the Business Central OData v4 REST API through these endpoints:

Therefore, the main flow of operations is:

What features does the module lack that would enhance it? The module lacks advanced processes that HR departments need daily.
- Employee onboarding and offboarding.
- Training and certification expiration alerts.
- Advanced absence and vacation management system.
- Time and attendance integration.
- Performance reviews and goal management.
- Employee self-service portal.
- Recruitment and candidate tracking system.
- Dynamic organizational chart and succession planning.
- And more…
The HR module in Business Central is more powerful than it seems, but it has gaps compared to specialized solutions. This is the current reality of the module, but there is much more to explore in each of the gaps mentioned. Knowing what exists and what doesn’t provides us with a roadmap for potential improvements.
I hope this information helps you.
Más información / More information:



Deja un comentario