🔐 Partial Masking in Business Central: Smart Data Protection 👀(English version)
🔐 Enmascaramiento parcial en Business Central: Protección de datos inteligente 👀
Business Central en su versión BC27 introduce la propiedad MaskType, una nueva característica que añade protección de datos del lado del cliente para revelar valores ocultos. Sin embargo, algunas actuales limitaciones me inspiraron a llevarla un poco más allá.
La propiedad MaskType ofrece dos estados: None o Concealed. Si bien esto proporciona protección básica, es un enfoque de todo o nada.
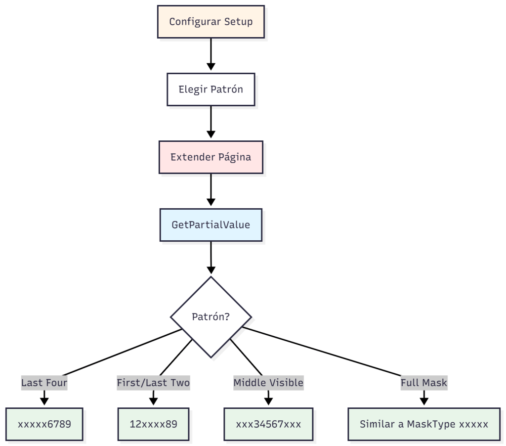
La solución propuesta permite configurar patrones de enmascaramiento personalizados para cualquier campo en cualquier tabla, incluyendo campos estándar de Business Central. En lugar de ocultar o revelar completamente los datos, puedes elegir exactamente qué porción mostrar.

Se ofrece 4 patrones:
- Last Four Digits:
*****6789 - First And Last Two:
12*****89 - Middle Visible:
**34567** - Full Mask:
*********
La solución requiere dos componentes:
- Configuración Centralizada: Donde defines qué campos de qué tablas quieres enmascarar y con qué patrón.
- Extensión de Página: Donde agregas un campo calculado para mostrar el valor enmascarado según el patrón configurado, con un botón de asistencia que permite al usuario alternar entre la vista parcial y completa.


El código se encuentra aquí, por si quieres revisarlo: Blog/GDRGDev_PartialMasking at main · gdrgdev/Blog
La solución se compone:
- GDRGMaskPattern.Enum.al – 4 patrones de enmascaramiento (extensible).
- GDRGMaskingManagement.Codeunit.al – Lógica central de enmascaramiento.
- GDRGFieldMaskingSetup.Table.al – Almacenamiento de configuración.
- GDRGFieldMaskingSetup.Page.al – Página de configuración.
- GDRGFieldMaskingLookup.Page.al – Página de selección de campos a configurar.
- GDRGEmployee.TableExt.al – Extensión de ejemplo con campo de demostración.
- GDRGEmployeeCard.PageExt.al – Extensión de ejemplo con campo de demostración.
- GDRGMasking.PermissionSet.al – Permisos de seguridad.
Espero que esta funcionalidad te ayude a implementar protección de datos más inteligente en tus aplicaciones de Business Central.
Espero que esta información te ayude.
🔐 Partial Masking in Business Central: Smart Data Protection 👀
Business Central version BC27 introduced the MaskType property, a new feature that adds client-side data protection by revealing hidden values. However, some current limitations inspired me to take it a step further..
The MaskType property offers two states: None or Concealed. While this provides basic protection, it’s an all-or-nothing approach.
The proposed solution allows you to configure custom masking patterns for any field in any table, including standard Business Central fields. Instead of completely hiding or revealing the data, you can choose exactly which portion to display.

Four patterns are offered:
- Last Four Digits:
*****6789 - First And Last Two:
12*****89 - Middle Visible:
**34567** - Full Mask:
*********
The solution requires two components:
- Centralized Configuration: Where you define which fields from which tables you want to mask and with what pattern.
- Page Extension: Where you add a calculated field to display the masked value according to the configured pattern, with an assist button that allows the user to toggle between partial and full view.


The code is here, if you want to check it out: Blog/GDRGDev_PartialMasking at main · gdrgdev/Blog
The solution is composed of these objects:
- GDRGMaskPattern.Enum.al – 4 masking patterns (extensible).
- GDRGMaskingManagement.Codeunit.al – Masking management.
- GDRGFieldMaskingSetup.Table.al – Configuration storage.
- GDRGFieldMaskingSetup.Page.al – Configuration storage.
- GDRGFieldMaskingLookup.Page.al – Page for selecting fields to configure.
- GDRGEmployee.TableExt.al – Example extension with demo field.
- GDRGEmployeeCard.PageExt.al – Example extension with demo field.
- GDRGMasking.PermissionSet.al – Permissions.
I hope this functionality helps you implement smarter data protection in your Business Central applications.
I hope this information helps you.
Más información / More information:



Deja un comentario